全县各社会单位:
为进一步加强我县消防安全重点单位的监督管理工作,推动单位落实消防安全主体责任,有效预防和减少火灾事故的发生,根据《中华人民共和国消防法》《机关、团体、企业、事业单位消防安全管理规定》等法律法规的有关规定,现组织开展2025年度消防安全重点单位申报工作,相关事宜公告如下:
一、申报期限
即日起至2026年3月20日
二、申报对象
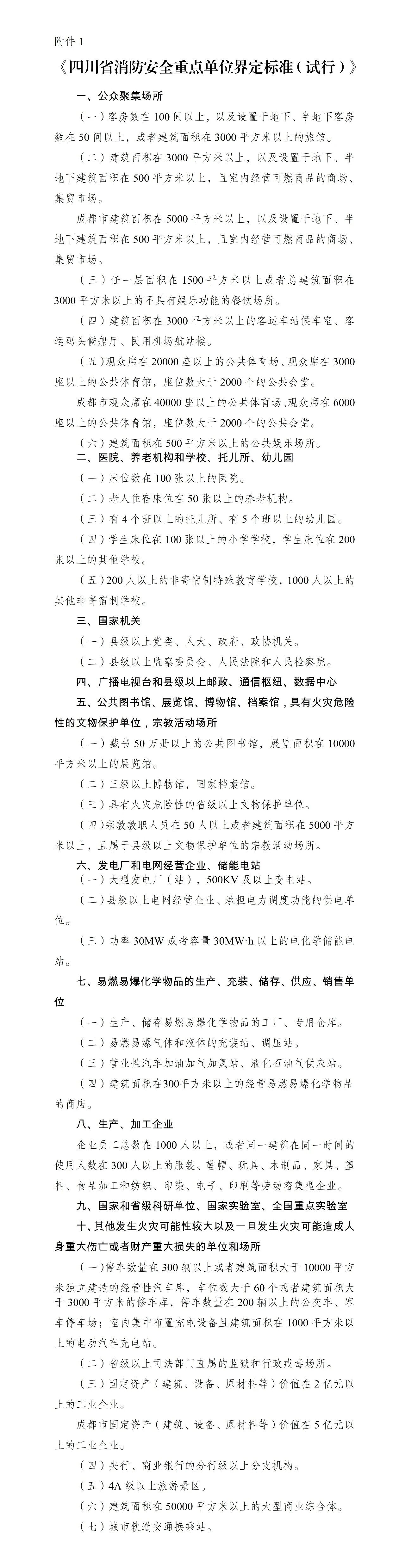
凡符合《四川省消防安全重点单位界定标准(试行)》(详见附件1)的单位,均应向马边彝族自治县消防救援大队申报备案。对于2025年已申报确定为消防安全重点单位且至今单位未发生变化的,此次不再重新申报。
三、申报途径
拟申报单位请自行下载《消防安全重点单位申报表》(详见附件2),按照单位实际情况填写完毕,并经单位法定代表人签名盖章后,向马边彝族自治县消防救援大队进行申报备案,如有疑问,请拨打我单位电话咨询(0833-4511119)。
附件100.jpg
马边彝族自治县消防救援大队
2026年1月28日
(总编辑:罗艳 责任编辑:穆天文 编辑:邓欣)
特别声明:版权归原作者所有,如有侵权,请联系我们删除。





